最佳体验请使用Chrome67及以上版本、火狐、Edge、Safari浏览器 ×

创建银行
创建开票

    Intersolar Europe 2023 德国慕尼黑光伏展,中国参展企业名单

    作者: 曾颖@芯闻道 阅读965 2023/06/14 05:51:55 文章 原创 公开

    image.png

     

    展会背景

     

    德国慕尼黑国际太阳能技术博览会(INTERSOLAR EUROPE)是全球迄今为止规模最大、影响最深的太阳能专业展览交易会,聚集了国际上所有业内知名企业。Intersolar Europe 是由慕尼黑展览集团,欧洲光伏工业联盟ESTIF、德国太阳能工业协会BSW、国际太阳能学会ISES主办,展览会一年一届,该展会也是企业打开德国市场非常重要的一个平台。

     

    2023展会详情

     

    2023年德国慕尼黑国际太阳能技术博览会将于6月14-16日在德国慕尼黑举行。展会共设有17个展馆,按照不同的主题分为INTERSOLAR、EES、POWER 2DRIVE、EMPOWER四大类。本次展会聚焦实现能源供应的智能化和可持续化及新能源世界的数字化两大方向,为参观者提供了关于智能和可持续能源供应的创新概念及技术上的新见解,充分印证了“creating new energy world“的展会目标。

     

    本届展会依旧延续高质量、高规格的特点,共吸引了来自全球2200多家参展商参展,其中,中国展商共有700+家,展出面积为180,000 sqm,场面将会是万人空巷。

     

    image.png 

     

    image.png

     

    据不完全统计,本次参与慕尼黑光伏展的中国企业包括通威股份、协鑫集团、一道新能、爱康科技、隆基绿能、华为智能光伏、东方日升、晶澳科技、固德威、天合光能、中清光伏等。

     

    本届深圳展团共有136家企业,其中,专精特新企业40家,分别为以深圳市盛弘电气股份有限公司、深圳英飞源技术有限公司、深圳市永联科技股份有限公司等为代表的9家企业为国家级“小巨人”企业,和以深圳市金耀玻璃机械有限公司、深圳市三瑞电源有限公司等为代表的31家专精特新企业,以及以深圳创维数字技术有限公司、比亚迪能源、深圳科士达科技股份有限公司等为代表的5家制造业单项冠军,可谓实力强劲、星光璀璨。此次参展,深圳展团将会带来令人耳目一新的技术和理念,充分展示出深圳在能源领域的前瞻性和引领性。

     

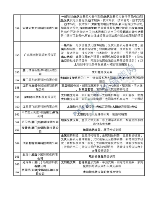
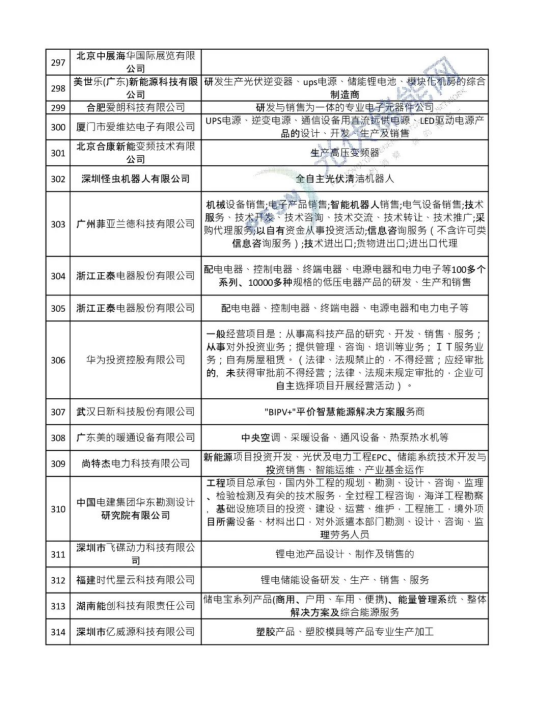
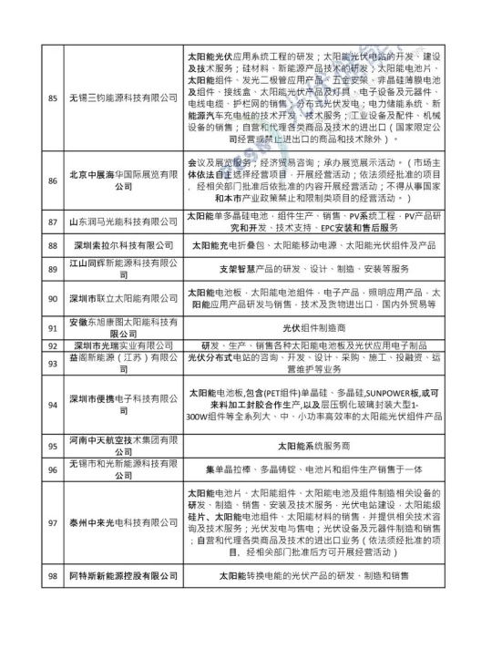
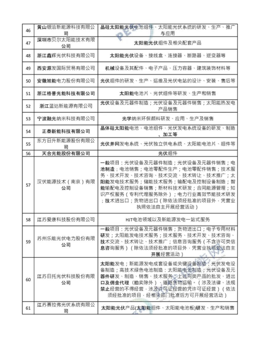
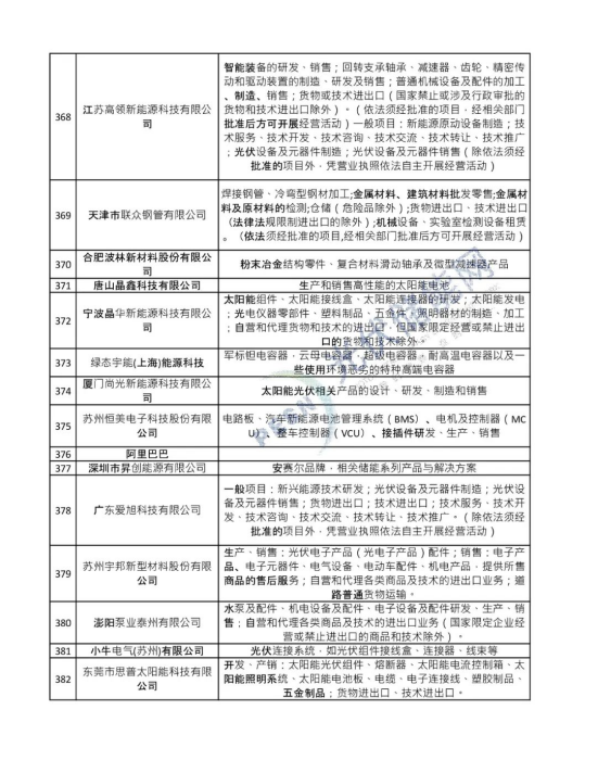
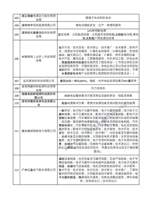
    附:部分中国展商名单

     

    image.png 

    image.png 

    image.png 

    image.png 

    image.png 

    image.png 

    image.png 

    image.png 

    image.png 

    image.png 

     

    image.png 

    image.png 

    image.png 

    image.png 

    image.png 

    image.png 

    image.png 

    image.png 

    image.png 

    image.png 

    image.png 

    image.png 

    image.png 

    image.png 

    image.png 

    image.png 


    声明:本网站部分内容来源于网络,版权归原权利人所有,其观点不代表本网站立场;本网站视频或图片制作权归当前商户及其作者,涉及未经授权的制作均须标记“样稿”。如内容侵犯了您相关权利,请及时联系责任编辑(活动)
    李明骏
    @芯之元 ,版权号:
    成员
    • 成交数 --
    • 成交额 --
    • 应答率
    聊天 收藏 点赞
    赏
    ¥0.00¥0.00¥0.00¥0.00¥0.00
     0  0
    
    
    分享

    微信扫一扫:分享

    微信里点“+”,扫一扫二维码

    便可将本文分享至朋友圈。

        0
      验证
      二维码支付